Action 9: Bet
Function Description
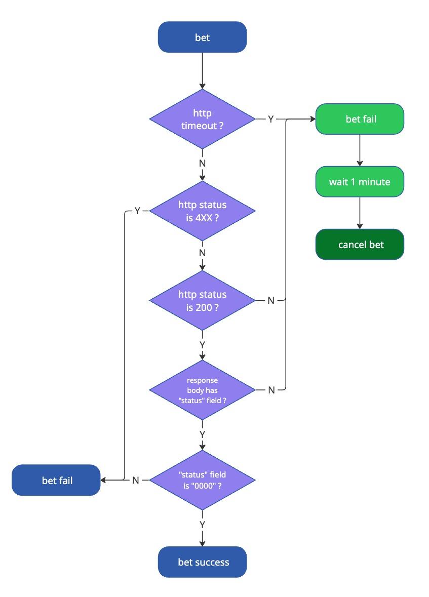
- JDB will call the API when player bet, and inform this bet information.
- Without any correct response, JDB will call Cancel Bet (Action 11) after 1 minute.
- Please use amount to confirm whether the player's balance is sufficient, and after deducting with amount, return the remaining balance to the player.

Request Parameter
Parameter | Format | Description |
---|---|---|
action | Integer | 9 |
ts | Long | Current system time |
transferId | Long | Transfer ID can not be referred to game history |
uid | String(50) | Player ID |
currency | String(10) | Please refer to: Currency Code |
amount | Double | Bet amount (always be positive) |
gameRoundSeqNo | String(200) | Game round sequence number |
gType | Integer | Game types See Game Provider |
mType | Integer | Machine Type |
systemSessionId | String(150) | System Session ID, will be different in each login when using action 21 get game launch url. Game Type supports range: ARCADE(9), CARD(18) This is not included by default, contact JDB service if needed. |
More data fields are vary by gType, listed in the following table:
Request Example
{
"action": 9,
"ts": 1700029138004,
"transferId": 272016,
"uid": "john",
"currency": "XX",
"amount": 0.2,
"gameRoundSeqNo": "5250228497993",
"gType": 0,
"mType": 8001
}
Response Parameter
Parameter | Format | Description |
---|---|---|
status | String(4) | Success: 0000 Error: 6006 - Player balance is insufficient It would be considered as failure if the status is not 0000, and you can describe in err_text. |
balance | String | Balance |
err_text | String(255) | Error message |
Response Example
{
"status": "0000",
"balance": "12345.67",
"err_text": ""
}